蚂蚁百灵开源Ring-flash-linear-2.0,支持长文本编程
时间:2025-11-02 22:33:36 184浏览 收藏
偷偷努力,悄无声息地变强,然后惊艳所有人!哈哈,小伙伴们又来学习啦~今天我将给大家介绍《蚂蚁百灵开源 Ring-flash-linear-2.0,支持超长文本编程》,这篇文章主要会讲到等等知识点,不知道大家对其都有多少了解,下面我们就一起来看一吧!当然,非常希望大家能多多评论,给出合理的建议,我们一起学习,一起进步!
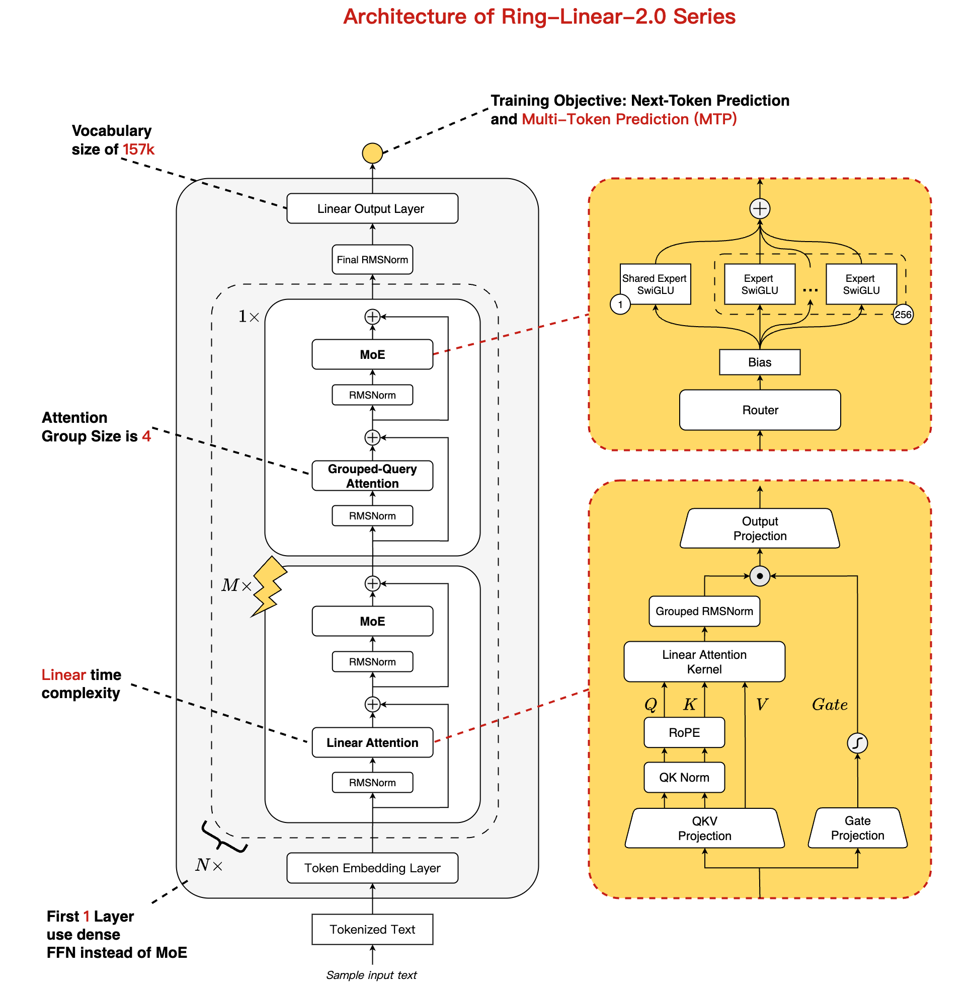
蚂蚁百灵大模型团队近日正式开源了 Ring-flash-linear-2.0-128K 模型,该模型特别适用于超长文本下的代码生成、编程任务以及智能 agent 等复杂应用场景。
据悉,该模型采用线性注意力与标准注意力机制相结合的混合架构,在保证高效推理的同时实现了卓越的性能表现。通过融合成熟的 MoE(Mixture of Experts)设计与多项优化技术——包括 1/32 的专家激活比率和 MTP 层结构,Ring-flash-linear 能在仅激活 6.1B 参数的情况下,展现出媲美 40B 全参数密集模型的能力。

此模型基于 Ling-flash-base-2.0 进行转化,并在额外 1T token 数据上进行了持续训练。结合监督微调(SFT)与强化学习的稳定训练策略,模型在各类高难度推理任务中均达到了当前最优(SOTA)水平。


在多项基准测试中,Ring-flash-linear-2.0-128k 不仅表现优于众多现有的开源 MoE 和 Dense 模型,还能与使用标准注意力的 Ring-flash-2.0 模型相匹敌。模型原生支持长达 128K 的上下文长度,并可通过 YaRN 技术扩展至 512K,显著提升了对极长输入输出序列的处理速度与准确性。
Huggingface: https://huggingface.co/inclusionAI/Ring-flash-linear-2.0-128k
Modelscope: https://modelscope.cn/models/inclusionAI/Ring-flash-linear-2.0-128k
GitHub linghe 算子库: https://github.com/inclusionAI/linghe
到这里,我们也就讲完了《蚂蚁百灵开源Ring-flash-linear-2.0,支持长文本编程》的内容了。个人认为,基础知识的学习和巩固,是为了更好的将其运用到项目中,欢迎关注golang学习网公众号,带你了解更多关于的知识点!
-
501 收藏
-
501 收藏
-
501 收藏
-
501 收藏
-
501 收藏
-
376 收藏
-
405 收藏
-
215 收藏
-
462 收藏
-
188 收藏
-
288 收藏
-
137 收藏
-
199 收藏
-
273 收藏
-
381 收藏
-
107 收藏
-
348 收藏
-
- 前端进阶之JavaScript设计模式
- 设计模式是开发人员在软件开发过程中面临一般问题时的解决方案,代表了最佳的实践。本课程的主打内容包括JS常见设计模式以及具体应用场景,打造一站式知识长龙服务,适合有JS基础的同学学习。
- 立即学习 543次学习
-
- GO语言核心编程课程
- 本课程采用真实案例,全面具体可落地,从理论到实践,一步一步将GO核心编程技术、编程思想、底层实现融会贯通,使学习者贴近时代脉搏,做IT互联网时代的弄潮儿。
- 立即学习 516次学习
-
- 简单聊聊mysql8与网络通信
- 如有问题加微信:Le-studyg;在课程中,我们将首先介绍MySQL8的新特性,包括性能优化、安全增强、新数据类型等,帮助学生快速熟悉MySQL8的最新功能。接着,我们将深入解析MySQL的网络通信机制,包括协议、连接管理、数据传输等,让
- 立即学习 500次学习
-
- JavaScript正则表达式基础与实战
- 在任何一门编程语言中,正则表达式,都是一项重要的知识,它提供了高效的字符串匹配与捕获机制,可以极大的简化程序设计。
- 立即学习 487次学习
-
- 从零制作响应式网站—Grid布局
- 本系列教程将展示从零制作一个假想的网络科技公司官网,分为导航,轮播,关于我们,成功案例,服务流程,团队介绍,数据部分,公司动态,底部信息等内容区块。网站整体采用CSSGrid布局,支持响应式,有流畅过渡和展现动画。
- 立即学习 485次学习