美的集团股份有限公司向港交所提交上市申请书
来源:IT之家
时间:2023-10-25 11:01:25 187浏览 收藏
哈喽!大家好,很高兴又见面了,我是golang学习网的一名作者,今天由我给大家带来一篇《美的集团股份有限公司向港交所提交上市申请书》,本文主要会讲到等等知识点,希望大家一起学习进步,也欢迎大家关注、点赞、收藏、转发! 下面就一起来看看吧!
本站 10 月 24 日消息,据港交所公示信息,美的集团股份有限公司已经向港交所提交上市申请书。申请书显示,美的集团股份有限公司已委任中金公司、美银证券为联席保荐人
该公司当天召开的 2023 年第三次临时股东大会审议通过了公司发行 H 股股票并在香港联交所上市方案。据了解,美的集团此次发行 H 股所募集的资金将主要用于国际业务拓展和研发投入。


此前,美的集团董事会今年 8 月 9 日开会审议通过了《关于同意公司研究论证境外发行证券 (H 股) 并上市事项的议案》,预计拟发行规模不超过发行完成后公司总股本的 10%。
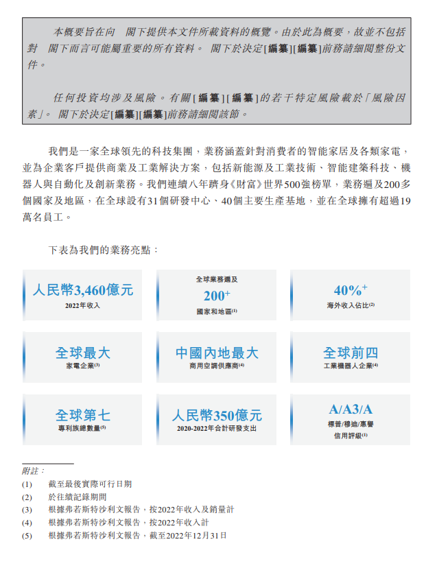
目前,美的集团的业务覆盖智能家居、工业技术、楼宇科技、机器人与自动化和其他创新业务,正向全球化科技集团转型; 在全球有 10 多个子公司,在海外已进入 200 多个国家和地区市场。2023 年上半年,美的集团国外收入 805.36 亿元,在其总营收中占比 40.88%。
美的财报显示,该公司 2022 年实现营业收入 3460 亿元,同比增长约 0.79%;实现归母净利润 296 亿元,同比增长 3.43%。
本站注意到,美的 2020-2022 年合计研发支出达到了 350 亿元,海外收入占比达到了 40%;目前属于全球最大家电企业、中国内地最大的商用空调供应商、全球前四的工业机器人企业。

广告声明:文内含有的对外跳转链接(包括不限于超链接、二维码、口令等形式),用于传递更多信息,节省甄选时间,结果仅供参考,本站所有文章均包含本声明。
以上就是《美的集团股份有限公司向港交所提交上市申请书》的详细内容,更多关于上市,美的的资料请关注golang学习网公众号!
-
501 收藏
-
501 收藏
-
501 收藏
-
501 收藏
-
501 收藏
-
488 收藏
-
155 收藏
-
134 收藏
-
158 收藏
-
218 收藏
-
105 收藏
-
365 收藏
-
226 收藏
-
377 收藏
-
349 收藏
-
150 收藏
-
199 收藏
-
- 前端进阶之JavaScript设计模式
- 设计模式是开发人员在软件开发过程中面临一般问题时的解决方案,代表了最佳的实践。本课程的主打内容包括JS常见设计模式以及具体应用场景,打造一站式知识长龙服务,适合有JS基础的同学学习。
- 立即学习 543次学习
-
- GO语言核心编程课程
- 本课程采用真实案例,全面具体可落地,从理论到实践,一步一步将GO核心编程技术、编程思想、底层实现融会贯通,使学习者贴近时代脉搏,做IT互联网时代的弄潮儿。
- 立即学习 516次学习
-
- 简单聊聊mysql8与网络通信
- 如有问题加微信:Le-studyg;在课程中,我们将首先介绍MySQL8的新特性,包括性能优化、安全增强、新数据类型等,帮助学生快速熟悉MySQL8的最新功能。接着,我们将深入解析MySQL的网络通信机制,包括协议、连接管理、数据传输等,让
- 立即学习 500次学习
-
- JavaScript正则表达式基础与实战
- 在任何一门编程语言中,正则表达式,都是一项重要的知识,它提供了高效的字符串匹配与捕获机制,可以极大的简化程序设计。
- 立即学习 487次学习
-
- 从零制作响应式网站—Grid布局
- 本系列教程将展示从零制作一个假想的网络科技公司官网,分为导航,轮播,关于我们,成功案例,服务流程,团队介绍,数据部分,公司动态,底部信息等内容区块。网站整体采用CSSGrid布局,支持响应式,有流畅过渡和展现动画。
- 立即学习 485次学习