首家全品类二手社区店,闲鱼将在1月28日在杭州开设线下商店
来源:IT之家
时间:2024-01-27 08:22:23 321浏览 收藏
从现在开始,我们要努力学习啦!今天我给大家带来《首家全品类二手社区店,闲鱼将在1月28日在杭州开设线下商店》,感兴趣的朋友请继续看下去吧!下文中的内容我们主要会涉及到等等知识点,如果在阅读本文过程中有遇到不清楚的地方,欢迎留言呀!我们一起讨论,一起学习!
本站 1 月 22 日消息,闲鱼官方宣称,旗下首家闲鱼循环商店将于 1 月 28 日在杭州市拱墅区锦鸿街 E5-3 正式开业。

据闲鱼介绍,这是“闲鱼 App 同名首次落地线下的全品类二手实体店”,目前以社区店形式为主,服务社区周边两公里和本地同城的消费者。

官方表示,该循环店涵盖全品类闲置寄卖范围,从低价值小品类物件,到高价值服饰箱包或模型手办,都可以享受“买”、“卖”双向服务。

闲鱼循环店用户可以将闲置物品直接带到店里寄卖,也可以在店里进行购物。一些无法寄卖的物品,用户可以带到店里,由店方免费送出。除实物商品外,用户还可以在店里“挂出”服务,比如跑腿、遛狗等。

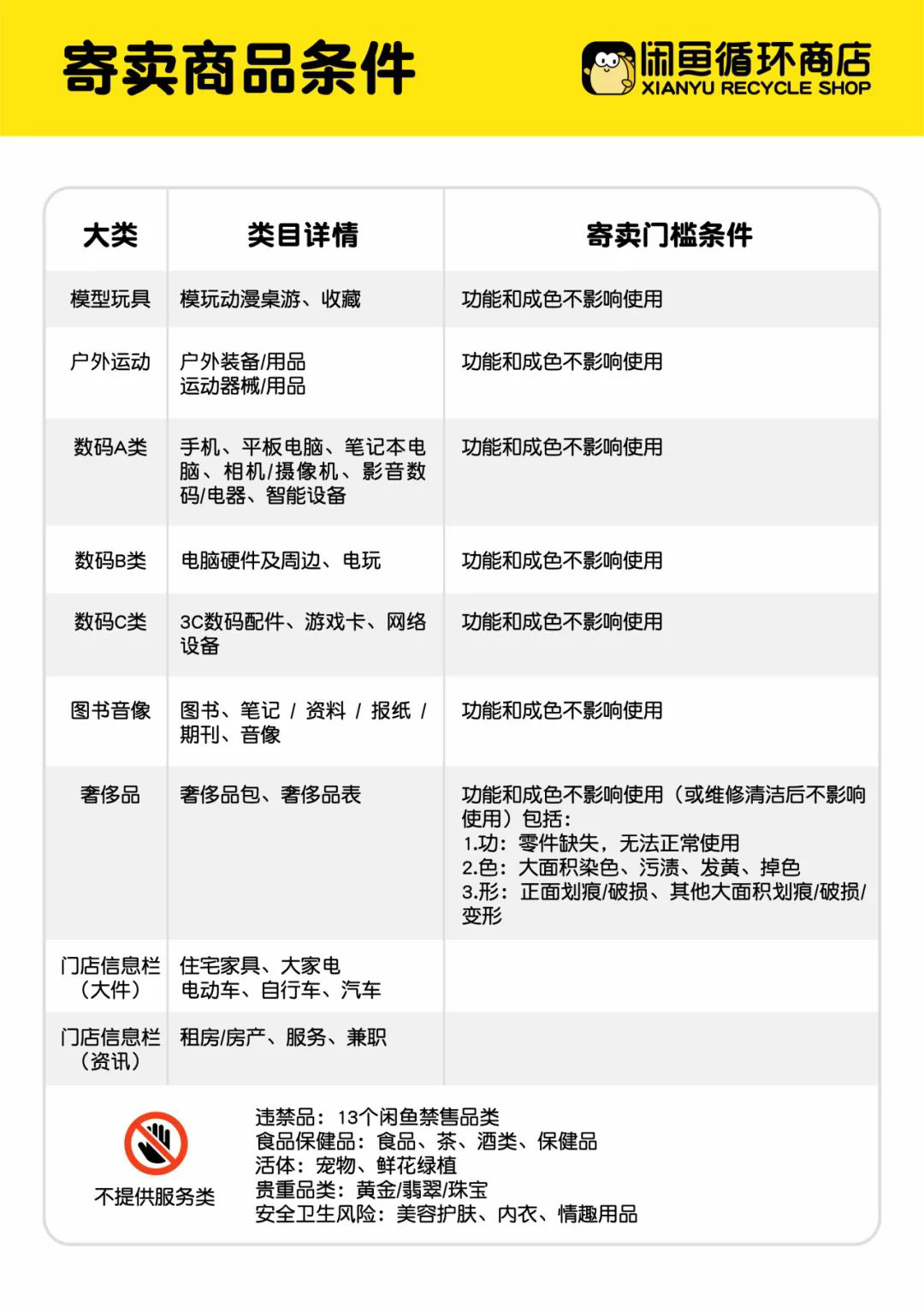
本站附闲鱼循环商店的寄卖物品条件:


闲鱼提示,送来循环商店寄卖的物品需要确保功能完好,并做好初步清洁。
以下是闲鱼循环商店的寄卖流程:
送货到店扫码寄卖 —> 门店选品推送估价 —> 闲鱼 App 内确认估价 —> 门店清理上架销售 —> 成功售出收款到账
寄卖期(第 1 个月):成功售出,收款到账
清仓期(第 2 个月):进一步降价直到售出
清仓期还未售出:可取回或社区爱心捐赠

闲鱼表示,通过三步走的寄卖流程,用户无需亲自跟进买卖流程,无需和买家沟通交流,寄卖后仅需等待售出即可。
今天关于《首家全品类二手社区店,闲鱼将在1月28日在杭州开设线下商店》的内容就介绍到这里了,是不是学起来一目了然!想要了解更多关于闲鱼,二手的内容请关注golang学习网公众号!
-
501 收藏
-
501 收藏
-
501 收藏
-
501 收藏
-
501 收藏
-
488 收藏
-
155 收藏
-
134 收藏
-
158 收藏
-
218 收藏
-
105 收藏
-
365 收藏
-
226 收藏
-
377 收藏
-
349 收藏
-
150 收藏
-
199 收藏
-
- 前端进阶之JavaScript设计模式
- 设计模式是开发人员在软件开发过程中面临一般问题时的解决方案,代表了最佳的实践。本课程的主打内容包括JS常见设计模式以及具体应用场景,打造一站式知识长龙服务,适合有JS基础的同学学习。
- 立即学习 543次学习
-
- GO语言核心编程课程
- 本课程采用真实案例,全面具体可落地,从理论到实践,一步一步将GO核心编程技术、编程思想、底层实现融会贯通,使学习者贴近时代脉搏,做IT互联网时代的弄潮儿。
- 立即学习 516次学习
-
- 简单聊聊mysql8与网络通信
- 如有问题加微信:Le-studyg;在课程中,我们将首先介绍MySQL8的新特性,包括性能优化、安全增强、新数据类型等,帮助学生快速熟悉MySQL8的最新功能。接着,我们将深入解析MySQL的网络通信机制,包括协议、连接管理、数据传输等,让
- 立即学习 500次学习
-
- JavaScript正则表达式基础与实战
- 在任何一门编程语言中,正则表达式,都是一项重要的知识,它提供了高效的字符串匹配与捕获机制,可以极大的简化程序设计。
- 立即学习 487次学习
-
- 从零制作响应式网站—Grid布局
- 本系列教程将展示从零制作一个假想的网络科技公司官网,分为导航,轮播,关于我们,成功案例,服务流程,团队介绍,数据部分,公司动态,底部信息等内容区块。网站整体采用CSSGrid布局,支持响应式,有流畅过渡和展现动画。
- 立即学习 485次学习