问界M7交付加速,11月产能或冲2-3万
时间:2025-10-28 17:57:38 126浏览 收藏
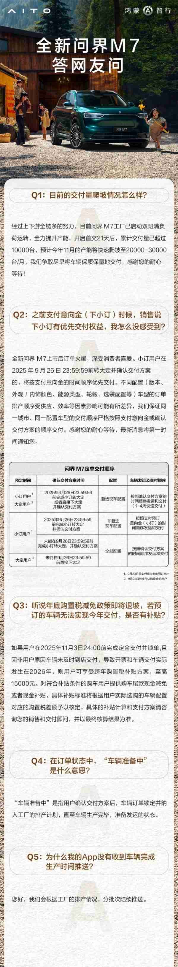
**问界M7交付量稳步提升,11月产能有望突破新高!** 问界汽车官方近日发布《答网友问》第三期,重点回应了消费者关心的全新M7产能问题。据悉,问界生产基地已启动双班制满负荷生产,全力提升交付速度。目前,M7累计交付量已突破1万台。官方预计,11月产能将大幅提升,达到月产2万至3万台的水平。此外,针对小订用户优先权益、延期交付补贴等问题,问界也给出了明确答复,承诺为符合条件的用户提供最高15000元的购置税补贴,确保用户权益。了解更多问界M7交付详情及相关政策,请阅读全文。
10月24日,问界汽车官方发布了《答网友问》第三期内容,针对用户关心的全新M7产能进展问题作出回应。官方指出,目前生产基地已开启双班制并实现满负荷生产,预计到今年11月,月产能将提升至20000-30000台。
全新问界M7
据悉,此次共选取了五个关注度较高的问题进行集中解答,包括:当前交付进度如何、小订用户的优先权益是否落实、若预订车辆无法年内交付是否有补偿政策、“车辆准备中”状态的具体含义,以及为何部分用户未收到App推送的生产完成通知。
对于首项关于交付爬坡情况的问题,问界方面表示:通过产业链上下游协同发力,M7生产线已全面启动双班满产模式,全力加快交付节奏。自首发交付启动21天以来,累计交付量已突破1万台,预计11月产能将迎来显著增长,达到每月2万至3万台的水平。
针对第二个问题,即小订用户未能感受到优先交付权益的情况,官方解释称:凡在2025年9月26日零点前由小订转为大定并确认交付方案的用户,将依据支付意向金的时间顺序享受优先交付权。由于不同配置车型受供应链和排产效率影响,可能存在排产顺序差异,但同一城市、相同配置的订单,交付顺序将严格按支付时间或确认方案的时间执行。
关于第三个问题——若因非用户原因导致车辆未能在2025年内完成交付,是否会提供补贴,问界明确答复:只要用户在2025年11月3日24:00前完成定金支付并锁单,且最终开票及实际交付时间延至2026年,即可享受跨年购置税补贴政策,最高可享15000元补贴。

其余问题的详细回复请参考上图所示内容。
以上就是本文的全部内容了,是否有顺利帮助你解决问题?若是能给你带来学习上的帮助,请大家多多支持golang学习网!更多关于科技周边的相关知识,也可关注golang学习网公众号。
-
501 收藏
-
501 收藏
-
501 收藏
-
501 收藏
-
501 收藏
-
491 收藏
-
426 收藏
-
365 收藏
-
257 收藏
-
305 收藏
-
452 收藏
-
445 收藏
-
163 收藏
-
210 收藏
-
381 收藏
-
286 收藏
-
278 收藏
-
- 前端进阶之JavaScript设计模式
- 设计模式是开发人员在软件开发过程中面临一般问题时的解决方案,代表了最佳的实践。本课程的主打内容包括JS常见设计模式以及具体应用场景,打造一站式知识长龙服务,适合有JS基础的同学学习。
- 立即学习 543次学习
-
- GO语言核心编程课程
- 本课程采用真实案例,全面具体可落地,从理论到实践,一步一步将GO核心编程技术、编程思想、底层实现融会贯通,使学习者贴近时代脉搏,做IT互联网时代的弄潮儿。
- 立即学习 516次学习
-
- 简单聊聊mysql8与网络通信
- 如有问题加微信:Le-studyg;在课程中,我们将首先介绍MySQL8的新特性,包括性能优化、安全增强、新数据类型等,帮助学生快速熟悉MySQL8的最新功能。接着,我们将深入解析MySQL的网络通信机制,包括协议、连接管理、数据传输等,让
- 立即学习 500次学习
-
- JavaScript正则表达式基础与实战
- 在任何一门编程语言中,正则表达式,都是一项重要的知识,它提供了高效的字符串匹配与捕获机制,可以极大的简化程序设计。
- 立即学习 487次学习
-
- 从零制作响应式网站—Grid布局
- 本系列教程将展示从零制作一个假想的网络科技公司官网,分为导航,轮播,关于我们,成功案例,服务流程,团队介绍,数据部分,公司动态,底部信息等内容区块。网站整体采用CSSGrid布局,支持响应式,有流畅过渡和展现动画。
- 立即学习 485次学习