寒武纪遭前CTO索赔43亿,案件已立案
时间:2025-11-16 23:00:57 305浏览 收藏
寒武纪近日发布公告,前CTO梁军因劳动争议对其提起诉讼,并索赔高达42.87亿元的股权激励相关损失,案件已获法院立案。梁军主张,寒武纪未履行入职意向书承诺,且未能提供必要工作条件导致其被迫离职,并指责公司不配合其解禁股份的减持申请。寒武纪则回应称,梁军离职时并未直接持有公司股份,其所称“股权激励”实为《持股计划》下的权益,离职时应按规定回购。寒武纪已于2023年起诉梁军要求其履行回购义务,该案正在审理中。此事件引发市场广泛关注,寒武纪表示将积极应诉,维护公司合法权益。
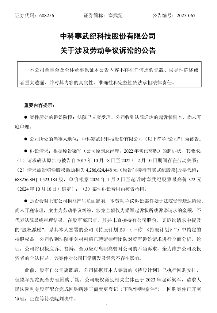
11 月 1 日消息,中科寒武纪科技股份有限公司于 10 月 31 日晚间发布公告称,公司近日收到北京市海淀区人民法院送达的诉讼材料,原副总经理梁军因劳动争议对公司提起民事诉讼。原告请求法院确认其与公司在 2017 年 10 月 18 日至 2022 年 2 月 10 日期间存在劳动关系,并主张股权激励相关损失高达 42.87 亿元。目前该案件已被法院正式立案,尚待开庭审理。

原告提出的事实和理由如下:
2017 年 7 月 31 日,被告公司向原告发出《入职意向书》,双方协商确定原告应于 2017 年 11 月 30 日前正式入职,并就年薪待遇、股权授予等事项达成一致。原告入职后担任首席技术官职务,并获得了公司的股权激励。2020 年 7 月 20 日,寒武纪在科创板成功上市,原告通过持股平台间接持有公司股票共计 11,523,184 股。
原告指出,2022 年 2 月 10 日,公司未履行《入职意向书》中的相关承诺,且未能按照劳动合同提供必要的工作条件,导致其被迫单方解除劳动关系;直至 2024 年 1 月 2 日,其所持寒武纪股份解禁,期间多次提出减持申请,但公司均不予配合办理相关手续。
公司对本次诉讼背景的说明:
梁军在离职时并未直接持有公司股份。2019 年,其作为参与者与其他员工共同签署了公司制定的《持股计划》。此次诉讼中所提及的“股权激励”,实为梁军依据上述《持股计划》所享有的权益,具体对应北京艾溪科技中心(有限合伙)出资额 25,067.4 元,以及天津玄算九号企业管理合伙企业(有限合伙)出资额 27,574.1 元。根据《持股计划》明确规定,在持股权益禁止转让期内离职的,将触发回购条款,相关权益须按约定由公司指定主体回购。
2022 年 2 月 10 日,梁军因与公司产生分歧,主动通知解除劳动合同。由于其离职时间正处于持股权益不可处分阶段,依据协议规定,其在两个员工持股平台中的出资份额及对应权益需依约转让给公司指定的股权激励承接方。公司在其离职后已启动回购程序,但梁军始终拒绝配合完成工商变更等相关手续。为此,公司所属股权激励主体已于 2023 年对其提起诉讼,要求法院判令其履行回购义务并完成登记变更,该案现已开庭,正在等待判决结果。
公司法律顾问认为,梁军于 2022 年初离职,时间点处于限制处分期内,依照其本人签署的《持股计划》条款,其所持权益本应依法依规被回购。现其反诉要求赔偿所谓“股权激励损失”,明显违背了其此前自愿签署的协议内容,缺乏合同与法律依据。
以上就是本文的全部内容了,是否有顺利帮助你解决问题?若是能给你带来学习上的帮助,请大家多多支持golang学习网!更多关于科技周边的相关知识,也可关注golang学习网公众号。
-
501 收藏
-
501 收藏
-
501 收藏
-
501 收藏
-
501 收藏
-
488 收藏
-
155 收藏
-
134 收藏
-
158 收藏
-
218 收藏
-
105 收藏
-
365 收藏
-
226 收藏
-
377 收藏
-
349 收藏
-
150 收藏
-
199 收藏
-
- 前端进阶之JavaScript设计模式
- 设计模式是开发人员在软件开发过程中面临一般问题时的解决方案,代表了最佳的实践。本课程的主打内容包括JS常见设计模式以及具体应用场景,打造一站式知识长龙服务,适合有JS基础的同学学习。
- 立即学习 543次学习
-
- GO语言核心编程课程
- 本课程采用真实案例,全面具体可落地,从理论到实践,一步一步将GO核心编程技术、编程思想、底层实现融会贯通,使学习者贴近时代脉搏,做IT互联网时代的弄潮儿。
- 立即学习 516次学习
-
- 简单聊聊mysql8与网络通信
- 如有问题加微信:Le-studyg;在课程中,我们将首先介绍MySQL8的新特性,包括性能优化、安全增强、新数据类型等,帮助学生快速熟悉MySQL8的最新功能。接着,我们将深入解析MySQL的网络通信机制,包括协议、连接管理、数据传输等,让
- 立即学习 500次学习
-
- JavaScript正则表达式基础与实战
- 在任何一门编程语言中,正则表达式,都是一项重要的知识,它提供了高效的字符串匹配与捕获机制,可以极大的简化程序设计。
- 立即学习 487次学习
-
- 从零制作响应式网站—Grid布局
- 本系列教程将展示从零制作一个假想的网络科技公司官网,分为导航,轮播,关于我们,成功案例,服务流程,团队介绍,数据部分,公司动态,底部信息等内容区块。网站整体采用CSSGrid布局,支持响应式,有流畅过渡和展现动画。
- 立即学习 485次学习