《不朽箴言》英雄搭配详解与优缺点分析
时间:2025-11-27 21:19:05 261浏览 收藏
想要玩转《不朽箴言》?还在为英雄搭配发愁?本文为你带来最全面的英雄搭配解析与优缺点分析!从热门角色外号对应到各阵营英雄推荐,助你快速了解游戏机制。开荒阶段风女(封夷)是你的最佳选择,零氪也能轻松上手!想知道梅花、黑桃、红桃、方块四大阵营的抽取顺序吗?本文为你详细规划,助你合理分配资源,组建多支强力队伍。更有方块阵营英雄深度解析,揭秘其高评分背后的真相。普通玩家如何避免资源浪费?哪些英雄值得重点培养?答案尽在本文!掌握这些技巧,让你在《不朽箴言》中游刃有余,成为真正的策略大师!
《不朽箴言》必看全英雄搭配思路详解及优缺点介绍
先说一下游戏中常见的外号对应哪些角色:
小丑=摩摩斯,海王=波塞冬,剑姬=涅墨西斯,风女=封夷,不死鸟=菲尼克斯,狗头=阿努比斯,石头人=盖布,猫女=巴丝特,大蛇=耶梦加得,虫子=凯步利,小蝴蝶=伊利斯,三相=赫卡忒,蛇女=美杜莎
PS3:开荒阶段强烈推荐使用风女,她是目前体验最流畅的角色,即便是零氪玩家也能轻松上手。此外,由于后期需要组建多支队伍,建议开局优先抽取梅花阵营角色,风女神话成型后转抽黑桃阵营(黑桃的神龛在前期表现非常强势),三相神话完成后切换至红桃阵营,最后再考虑方块阵营。
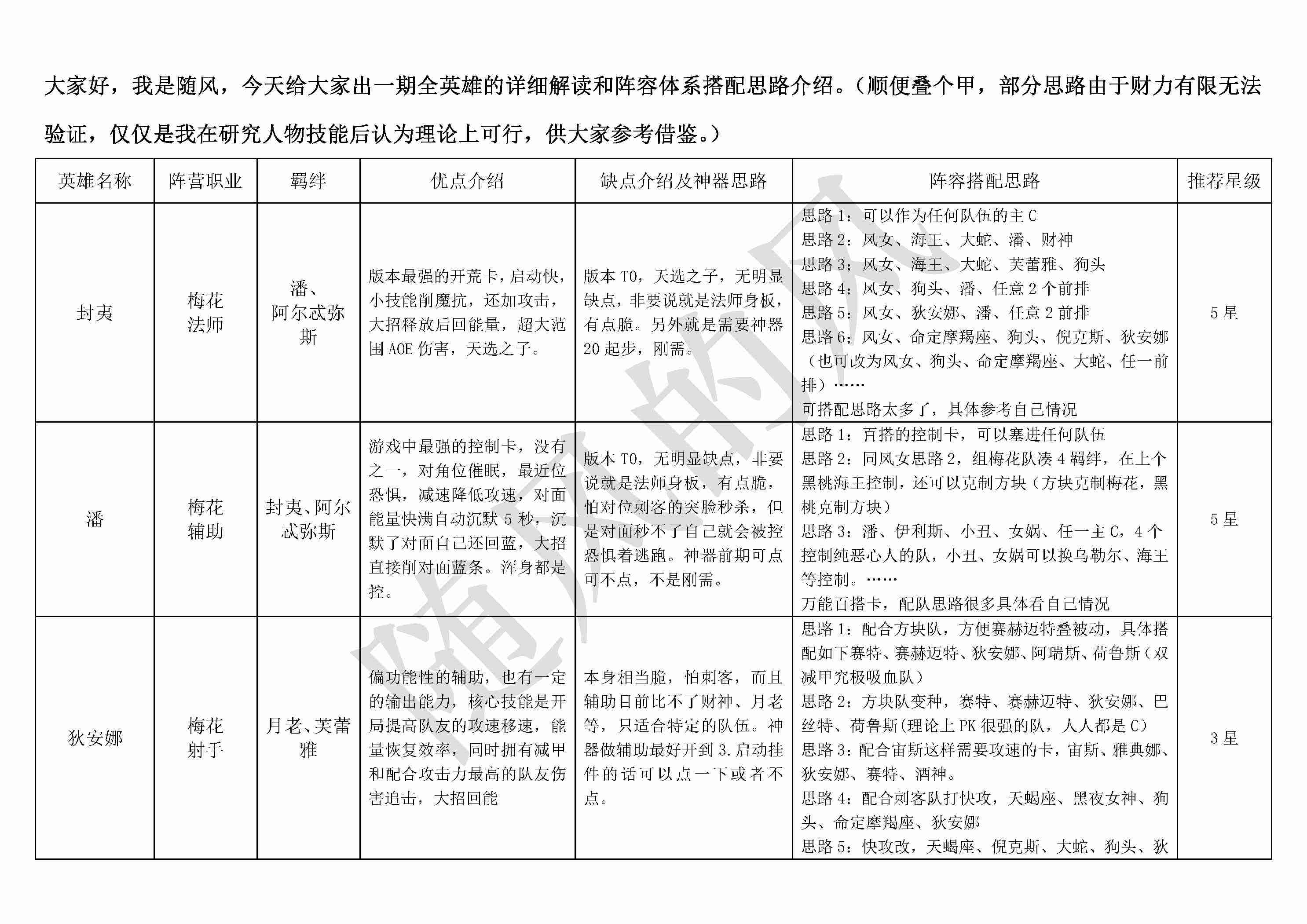
封夷、潘、狄安娜

阿尔忒弥斯

耶梦加得、德墨忒尔、芙蕾雅

阿努比斯、命定摩羯座、命定室女座

命定双子座、乌勒尔、苏尔特尔、普罗米修斯

精卫、月老、阎罗王

财神、伊西斯、命定天平座、命定金牛座

命定巨蟹座、摩摩斯、凯步利

伊利斯、涅墨西斯

波塞冬、海拉、美杜莎

赫卡忒、命定双鱼座、命定天蝎座

命定宝瓶座、菲尼克斯、赛特

雅典娜、巴丝特

盖布、荷鲁斯、阿瑞斯

塞赫麦特、命定射手座

命定狮子座、命定白羊座

最后补充一点,很多人问我为什么方块阵营整体评分都是五星,但在推图时却表现一般。这里解释一下:我的评分主要基于角色机制本身。方块阵营中有大量“机制怪”,例如阿瑞斯的免死效果、荷鲁斯的复仇机制、赛特的吸血光环、雅典娜的攻速增益等,这些能力都非常独特且具备战略价值,因此值得五星评价。但机制的强大依赖于数值支撑,而这些数值往往需要高等级神器和装备来实现。大多数方块角色至少需要神器20级以上才能发挥实力,部分甚至要求达到30级,而30级之后的养成成本极高,普通玩家难以承受。尽管高阶后的提升极为显著,但门槛也相应拉高。因此特别提醒:普通玩家只需培养雅典娜和塞赫麦特用于打Boss即可,其他方块角色不建议过多投入资源,否则容易导致资源枯竭。
今天关于《《不朽箴言》英雄搭配详解与优缺点分析》的内容介绍就到此结束,如果有什么疑问或者建议,可以在golang学习网公众号下多多回复交流;文中若有不正之处,也希望回复留言以告知!
-
501 收藏
-
501 收藏
-
501 收藏
-
501 收藏
-
501 收藏
-
483 收藏
-
290 收藏
-
303 收藏
-
498 收藏
-
452 收藏
-
392 收藏
-
477 收藏
-
404 收藏
-
263 收藏
-
196 收藏
-
444 收藏
-
467 收藏
-
- 前端进阶之JavaScript设计模式
- 设计模式是开发人员在软件开发过程中面临一般问题时的解决方案,代表了最佳的实践。本课程的主打内容包括JS常见设计模式以及具体应用场景,打造一站式知识长龙服务,适合有JS基础的同学学习。
- 立即学习 543次学习
-
- GO语言核心编程课程
- 本课程采用真实案例,全面具体可落地,从理论到实践,一步一步将GO核心编程技术、编程思想、底层实现融会贯通,使学习者贴近时代脉搏,做IT互联网时代的弄潮儿。
- 立即学习 516次学习
-
- 简单聊聊mysql8与网络通信
- 如有问题加微信:Le-studyg;在课程中,我们将首先介绍MySQL8的新特性,包括性能优化、安全增强、新数据类型等,帮助学生快速熟悉MySQL8的最新功能。接着,我们将深入解析MySQL的网络通信机制,包括协议、连接管理、数据传输等,让
- 立即学习 500次学习
-
- JavaScript正则表达式基础与实战
- 在任何一门编程语言中,正则表达式,都是一项重要的知识,它提供了高效的字符串匹配与捕获机制,可以极大的简化程序设计。
- 立即学习 487次学习
-
- 从零制作响应式网站—Grid布局
- 本系列教程将展示从零制作一个假想的网络科技公司官网,分为导航,轮播,关于我们,成功案例,服务流程,团队介绍,数据部分,公司动态,底部信息等内容区块。网站整体采用CSSGrid布局,支持响应式,有流畅过渡和展现动画。
- 立即学习 485次学习