戴尔M4300笔记本使用全指南
时间:2025-12-26 11:42:38 459浏览 收藏
文章不知道大家是否熟悉?今天我将给大家介绍《戴尔M4300笔记本使用全攻略》,这篇文章主要会讲到等等知识点,如果你在看完本篇文章后,有更好的建议或者发现哪里有问题,希望大家都能积极评论指出,谢谢!希望我们能一起加油进步!
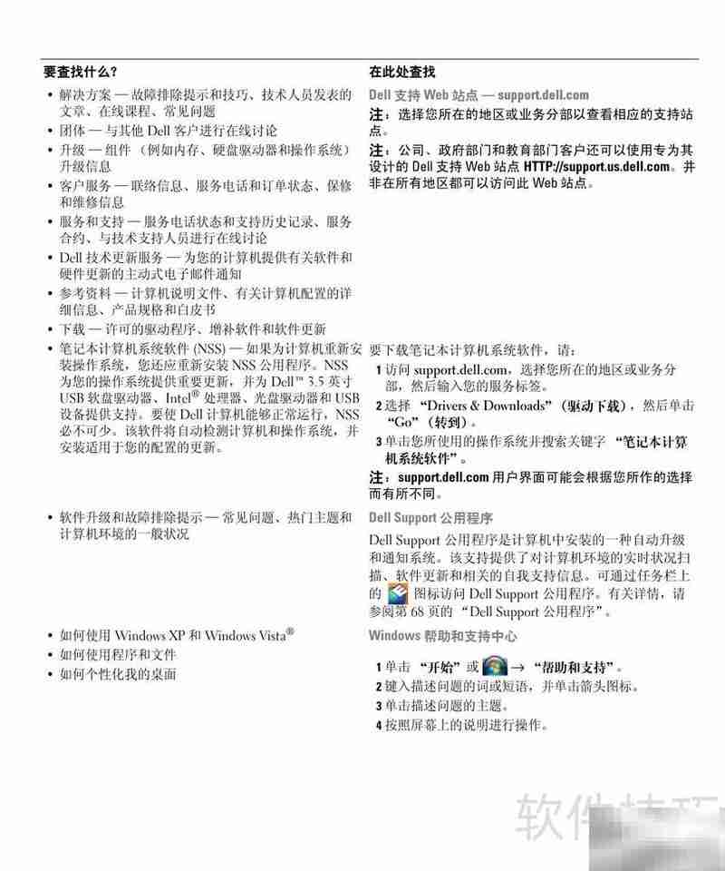
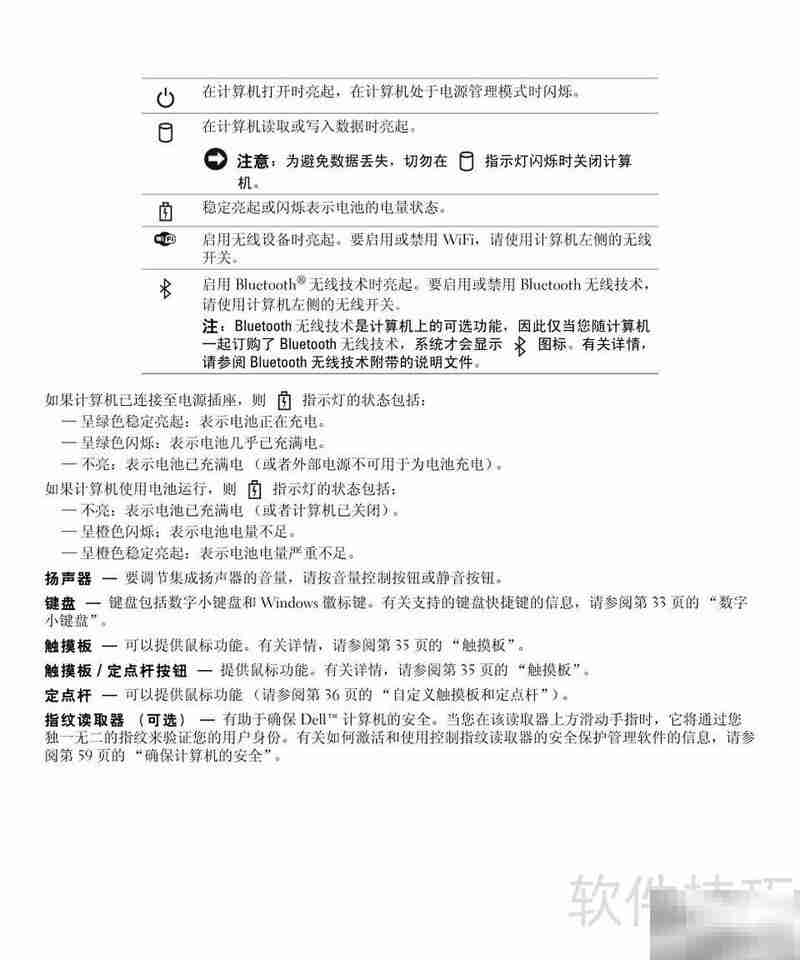
DELL戴尔Precision M4300笔记本电脑用户手册全面介绍了设备的各项功能操作流程,并汇总了典型故障的排查与应对方案,助力用户高效使用及日常保养该机型。
本文为戴尔Precision M4300笔记本电脑官方使用指南,系统阐述设备的操作规范与高频问题的解决方案,便于用户快速熟悉各项功能,优化实际操作效果。










理论要掌握,实操不能落!以上关于《戴尔M4300笔记本使用全指南》的详细介绍,大家都掌握了吧!如果想要继续提升自己的能力,那么就来关注golang学习网公众号吧!
相关阅读
更多>
-
501 收藏
-
501 收藏
-
501 收藏
-
501 收藏
-
501 收藏
最新阅读
更多>
-
434 收藏
-
457 收藏
-
348 收藏
-
160 收藏
-
483 收藏
-
285 收藏
-
304 收藏
-
232 收藏
-
261 收藏
-
246 收藏
-
210 收藏
-
107 收藏
课程推荐
更多>
-
- 前端进阶之JavaScript设计模式
- 设计模式是开发人员在软件开发过程中面临一般问题时的解决方案,代表了最佳的实践。本课程的主打内容包括JS常见设计模式以及具体应用场景,打造一站式知识长龙服务,适合有JS基础的同学学习。
- 立即学习 543次学习
-
- GO语言核心编程课程
- 本课程采用真实案例,全面具体可落地,从理论到实践,一步一步将GO核心编程技术、编程思想、底层实现融会贯通,使学习者贴近时代脉搏,做IT互联网时代的弄潮儿。
- 立即学习 516次学习
-
- 简单聊聊mysql8与网络通信
- 如有问题加微信:Le-studyg;在课程中,我们将首先介绍MySQL8的新特性,包括性能优化、安全增强、新数据类型等,帮助学生快速熟悉MySQL8的最新功能。接着,我们将深入解析MySQL的网络通信机制,包括协议、连接管理、数据传输等,让
- 立即学习 500次学习
-
- JavaScript正则表达式基础与实战
- 在任何一门编程语言中,正则表达式,都是一项重要的知识,它提供了高效的字符串匹配与捕获机制,可以极大的简化程序设计。
- 立即学习 487次学习
-
- 从零制作响应式网站—Grid布局
- 本系列教程将展示从零制作一个假想的网络科技公司官网,分为导航,轮播,关于我们,成功案例,服务流程,团队介绍,数据部分,公司动态,底部信息等内容区块。网站整体采用CSSGrid布局,支持响应式,有流畅过渡和展现动画。
- 立即学习 485次学习