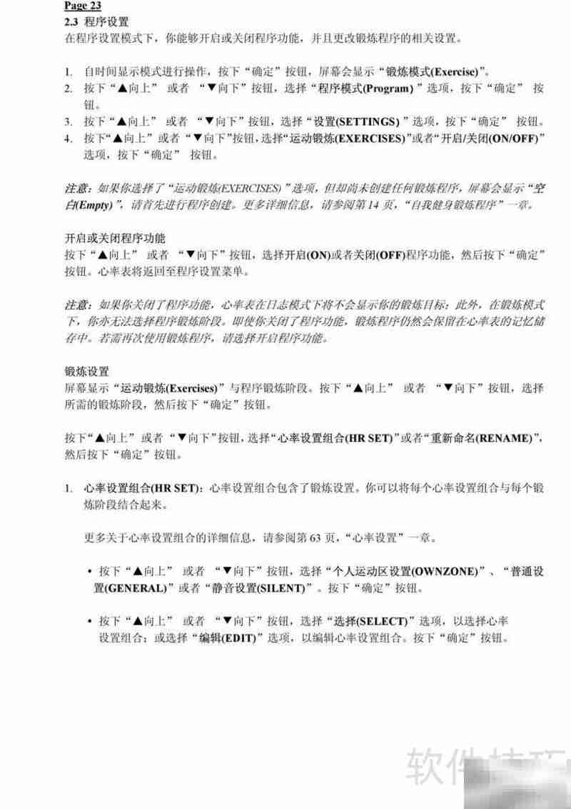
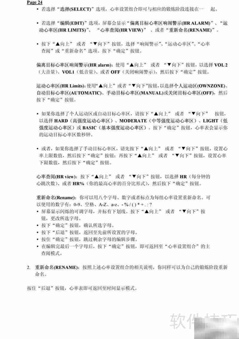
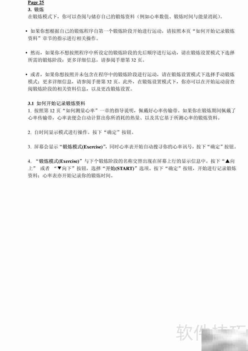
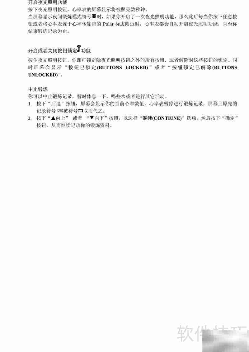
PolarF11心率表使用方法详解
时间:2026-03-01 08:54:44 115浏览 收藏
想轻松上手Polar F11心率表并避开使用中的各种“坑”?这篇详尽的用户指南不仅一步步拆解设备操作流程,还精准覆盖佩戴、配对、数据读取等核心环节,并针对常见异常提供实用、可落地的故障应对策略,助你从新手快速进阶为高效使用者。
Polar F11运动心率表用户指南全面解析设备操作流程及典型问题应对策略,助力用户规范使用产品并高效排除各类使用异常。
本文为Polar F11运动心率表用户指南,系统阐述设备操作方法与常见故障解决方案,便于用户更顺畅地掌握和运用该设备。









文中关于的知识介绍,希望对你的学习有所帮助!若是受益匪浅,那就动动鼠标收藏这篇《PolarF11心率表使用方法详解》文章吧,也可关注golang学习网公众号了解相关技术文章。
相关阅读
更多>
-
501 收藏
-
501 收藏
-
501 收藏
-
501 收藏
-
501 收藏
最新阅读
更多>
-
340 收藏
-
482 收藏
-
477 收藏
-
160 收藏
-
421 收藏
-
406 收藏
-
264 收藏
-
177 收藏
-
144 收藏
-
163 收藏
-
390 收藏
-
468 收藏
课程推荐
更多>
-
- 前端进阶之JavaScript设计模式
- 设计模式是开发人员在软件开发过程中面临一般问题时的解决方案,代表了最佳的实践。本课程的主打内容包括JS常见设计模式以及具体应用场景,打造一站式知识长龙服务,适合有JS基础的同学学习。
- 立即学习 543次学习
-
- GO语言核心编程课程
- 本课程采用真实案例,全面具体可落地,从理论到实践,一步一步将GO核心编程技术、编程思想、底层实现融会贯通,使学习者贴近时代脉搏,做IT互联网时代的弄潮儿。
- 立即学习 516次学习
-
- 简单聊聊mysql8与网络通信
- 如有问题加微信:Le-studyg;在课程中,我们将首先介绍MySQL8的新特性,包括性能优化、安全增强、新数据类型等,帮助学生快速熟悉MySQL8的最新功能。接着,我们将深入解析MySQL的网络通信机制,包括协议、连接管理、数据传输等,让
- 立即学习 500次学习
-
- JavaScript正则表达式基础与实战
- 在任何一门编程语言中,正则表达式,都是一项重要的知识,它提供了高效的字符串匹配与捕获机制,可以极大的简化程序设计。
- 立即学习 487次学习
-
- 从零制作响应式网站—Grid布局
- 本系列教程将展示从零制作一个假想的网络科技公司官网,分为导航,轮播,关于我们,成功案例,服务流程,团队介绍,数据部分,公司动态,底部信息等内容区块。网站整体采用CSSGrid布局,支持响应式,有流畅过渡和展现动画。
- 立即学习 485次学习