AR-3200针打技术解析与使用教程
时间:2026-03-07 19:57:35 414浏览 收藏
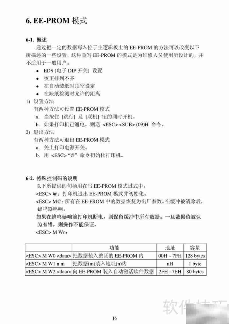
本文深入解析Star AR-3200针式打印机的官方技术手册,涵盖从基础操作规范到典型故障排查与修复的全流程实用指南,帮助用户快速上手、规范使用,并在问题发生时高效定位与解决,切实保障打印作业的稳定性与连续性。
Star AR-3200针式打印机技术说明书全面解析了设备的操作规范与典型故障的应对策略,助力用户熟练掌握操作要点,保障打印作业持续稳定。
本文系Star AR-3200针式打印机官方技术手册,系统阐述设备使用流程及常见异常的排查与修复方法,便于用户规范操作并及时排除运行问题。










文中关于的知识介绍,希望对你的学习有所帮助!若是受益匪浅,那就动动鼠标收藏这篇《AR-3200针打技术解析与使用教程》文章吧,也可关注golang学习网公众号了解相关技术文章。
相关阅读
更多>
-
501 收藏
-
501 收藏
-
501 收藏
-
501 收藏
-
501 收藏
最新阅读
更多>
-
239 收藏
-
423 收藏
-
246 收藏
-
197 收藏
-
233 收藏
-
340 收藏
-
268 收藏
-
390 收藏
-
130 收藏
-
168 收藏
-
251 收藏
-
368 收藏
课程推荐
更多>
-
- 前端进阶之JavaScript设计模式
- 设计模式是开发人员在软件开发过程中面临一般问题时的解决方案,代表了最佳的实践。本课程的主打内容包括JS常见设计模式以及具体应用场景,打造一站式知识长龙服务,适合有JS基础的同学学习。
- 立即学习 543次学习
-
- GO语言核心编程课程
- 本课程采用真实案例,全面具体可落地,从理论到实践,一步一步将GO核心编程技术、编程思想、底层实现融会贯通,使学习者贴近时代脉搏,做IT互联网时代的弄潮儿。
- 立即学习 516次学习
-
- 简单聊聊mysql8与网络通信
- 如有问题加微信:Le-studyg;在课程中,我们将首先介绍MySQL8的新特性,包括性能优化、安全增强、新数据类型等,帮助学生快速熟悉MySQL8的最新功能。接着,我们将深入解析MySQL的网络通信机制,包括协议、连接管理、数据传输等,让
- 立即学习 500次学习
-
- JavaScript正则表达式基础与实战
- 在任何一门编程语言中,正则表达式,都是一项重要的知识,它提供了高效的字符串匹配与捕获机制,可以极大的简化程序设计。
- 立即学习 487次学习
-
- 从零制作响应式网站—Grid布局
- 本系列教程将展示从零制作一个假想的网络科技公司官网,分为导航,轮播,关于我们,成功案例,服务流程,团队介绍,数据部分,公司动态,底部信息等内容区块。网站整体采用CSSGrid布局,支持响应式,有流畅过渡和展现动画。
- 立即学习 485次学习