伟岸SST差压变送器使用全攻略
时间:2026-03-12 22:15:45 181浏览 收藏
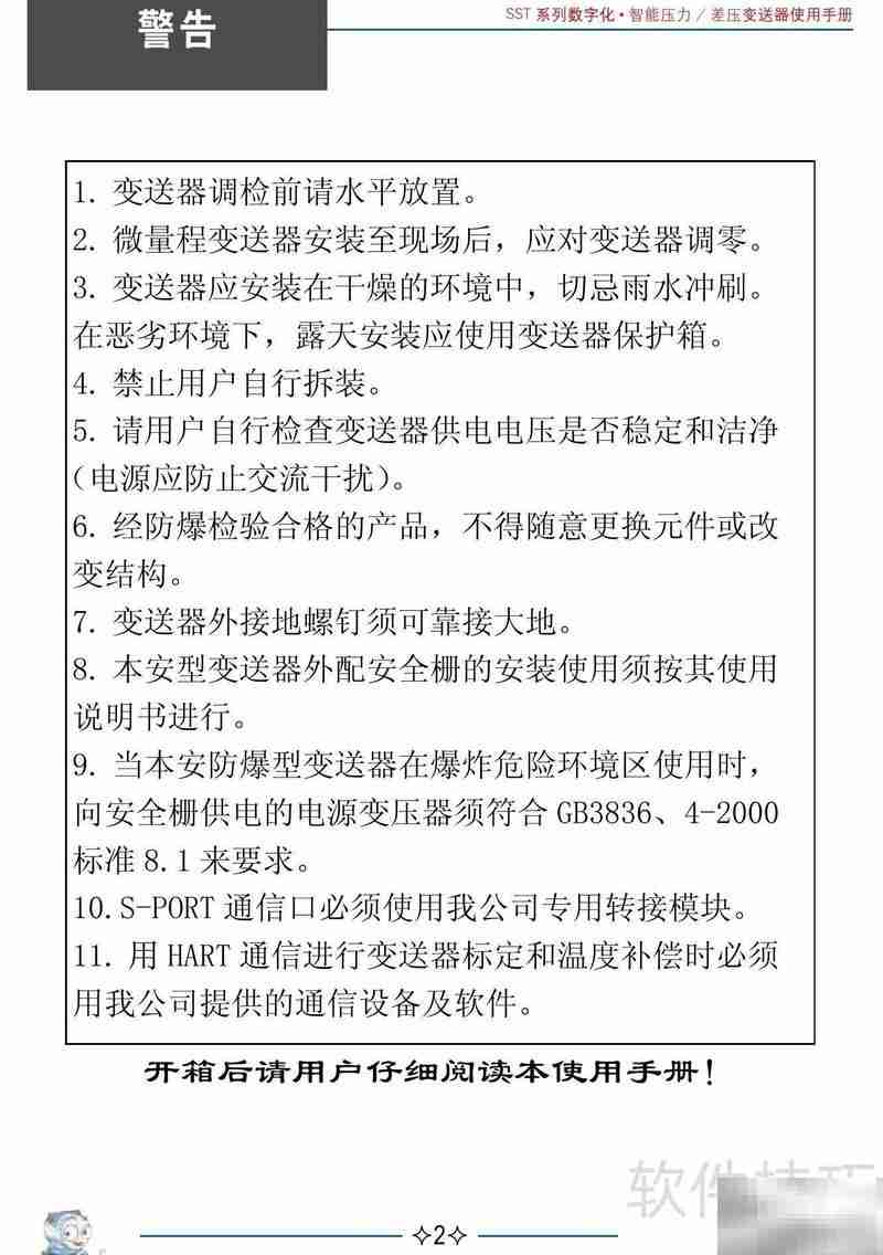
本文深入解析伟岸SST数字化智能差压变送器的完整操作流程与实战故障处理方案,不仅帮助用户快速掌握规范安装、参数设置和日常维护要点,更针对运行中常见问题提供精准、高效的排查与解决路径,是提升仪表使用可靠性与现场运维效率的实用指南。
本文详细讲解伟岸SST数字化智能压力差压变送器的操作流程及典型故障应对措施,助力用户规范使用并高效排除运行中出现的各类问题。









本篇关于《伟岸SST差压变送器使用全攻略》的介绍就到此结束啦,但是学无止境,想要了解学习更多关于文章的相关知识,请关注golang学习网公众号!
相关阅读
更多>
-
501 收藏
-
501 收藏
-
501 收藏
-
501 收藏
-
501 收藏
最新阅读
更多>
-
387 收藏
-
171 收藏
-
237 收藏
-
192 收藏
-
285 收藏
-
423 收藏
-
310 收藏
-
159 收藏
-
215 收藏
-
109 收藏
-
327 收藏
-
401 收藏
课程推荐
更多>
-
- 前端进阶之JavaScript设计模式
- 设计模式是开发人员在软件开发过程中面临一般问题时的解决方案,代表了最佳的实践。本课程的主打内容包括JS常见设计模式以及具体应用场景,打造一站式知识长龙服务,适合有JS基础的同学学习。
- 立即学习 543次学习
-
- GO语言核心编程课程
- 本课程采用真实案例,全面具体可落地,从理论到实践,一步一步将GO核心编程技术、编程思想、底层实现融会贯通,使学习者贴近时代脉搏,做IT互联网时代的弄潮儿。
- 立即学习 516次学习
-
- 简单聊聊mysql8与网络通信
- 如有问题加微信:Le-studyg;在课程中,我们将首先介绍MySQL8的新特性,包括性能优化、安全增强、新数据类型等,帮助学生快速熟悉MySQL8的最新功能。接着,我们将深入解析MySQL的网络通信机制,包括协议、连接管理、数据传输等,让
- 立即学习 500次学习
-
- JavaScript正则表达式基础与实战
- 在任何一门编程语言中,正则表达式,都是一项重要的知识,它提供了高效的字符串匹配与捕获机制,可以极大的简化程序设计。
- 立即学习 487次学习
-
- 从零制作响应式网站—Grid布局
- 本系列教程将展示从零制作一个假想的网络科技公司官网,分为导航,轮播,关于我们,成功案例,服务流程,团队介绍,数据部分,公司动态,底部信息等内容区块。网站整体采用CSSGrid布局,支持响应式,有流畅过渡和展现动画。
- 立即学习 485次学习