-
可通过网页版或安卓模拟器在电脑听汽水音乐。1.访问官网st.music.163.com登录使用;2.用雷电模拟器等安装App;3.微信小程序或投屏辅助。注意功能限制与版权问题。
-
支付宝蚂蚁新村最新答案2025年8月1日1、“苗族银饰锻造技艺”属于哪类非遗2、正确答案:金属工艺3、答案解析:苗族银饰锻制技艺是一项历史悠久的民间传统手工技艺,广泛应用于头饰、面饰、颈饰、手饰等饰品制作。其工艺流程复杂,从设计绘图到成品完成需经历三十余道工序,涵盖铸炼、捶打、焊接、编结、清洗等多个环节,充分展现了民族审美与金属加工技艺的深度融合,具有重要的文化传承价值。
-
Windows11自动维护任务可通过任务计划程序和服务管理器关闭。首先在任务计划程序中禁用“RegularMaintenance”和“IdleMaintenance”任务,然后在服务管理器中将“SecurityCenter”服务设置为禁用并停止运行,也可通过控制面板的管理工具进入任务计划程序完成相同操作。
-
在当今互联网高速发展的时代,许多人希望可以免费欣赏高清欧美电影。然而,必须警惕的是,那些声称提供免费高清资源的网站往往暗藏风险与隐患。不少网站打着“免费观看”“海量资源”的旗号,吸引用户点击进入,实则属于未经授权的非法平台。这些网站传播的内容通常侵犯了影视作品的著作权,损害了制作团队、发行公司及版权持有者的合法权益,严重扰乱了影视行业的正常发展秩序。更值得警惕的是,此类网站常常充斥着虚假广告、弹窗骚扰、木马程序甚至网络诈骗。一旦访问,用户的个人隐私可能被窃取,设备面临病毒感染风险,轻则信息泄露,重则造成经
-
学习通官方学习门户入口地址是https://www.xuexitong.com,该平台提供全天候课程访问、多终端同步、作业测验、讨论互动等功能,支持资源分类管理、离线下载及图书馆资源整合,具备学习进度跟踪、报告生成、笔记批注和个性化推荐等服务。
-
Windows11自带的包管理器winget可通过命令行安装、更新、卸载软件。大部分系统已预装,输入winget--version检查版本号可确认是否可用;若提示命令不存在,运行Add-AppxPackage-RegisterByFamilyName-MainPackageMicrosoft.DesktopAppInstaller_8wekyb3d8bbwe可激活功能。常用命令包括:wingetsearch微信搜索软件,wingetinstall--id=Tencent.WeChat安装程序(加--sil
-
1、进入今日头条直播后,点击右下角购物袋图标可查看推荐商品列表;2、主播讲解时会弹出商品卡片,点击即可跳转购买;3、通过主播个人主页的“商品橱窗”或“店铺”入口,可浏览并购买其上架商品。
-
支付宝蚂蚁新村今日答案(2025年9月17日)1、京韵大鼓主要在哪些区域流传?2、正确答案:华北与东北地区3、答案详解:京韵大鼓起源于河北沧州、河间一带的木板大鼓,后在京津地区逐步发展成型,是一种具有较高艺术成就的北方曲艺形式。该曲种广泛流行于华北和东北地区,因其独特的唱腔和表演风格深受群众喜爱。2008年,京韵大鼓被列入第二批国家级非物质文化遗产名录,成为我国重要的传统艺术瑰宝之一。
-
首先确认电源选项中是否缺少高性能模式,然后通过控制面板创建高性能计划或使用管理员权限的PowerShell命令激活内置高性能模式(powercfg-setactive8c5e7fda-e8bf-4a96-9a85-a6e23a8c635c),若计划被删除可执行powercfg-duplicatescheme恢复,还可通过复制卓越性能模式的GUID启用更高性能状态。
-
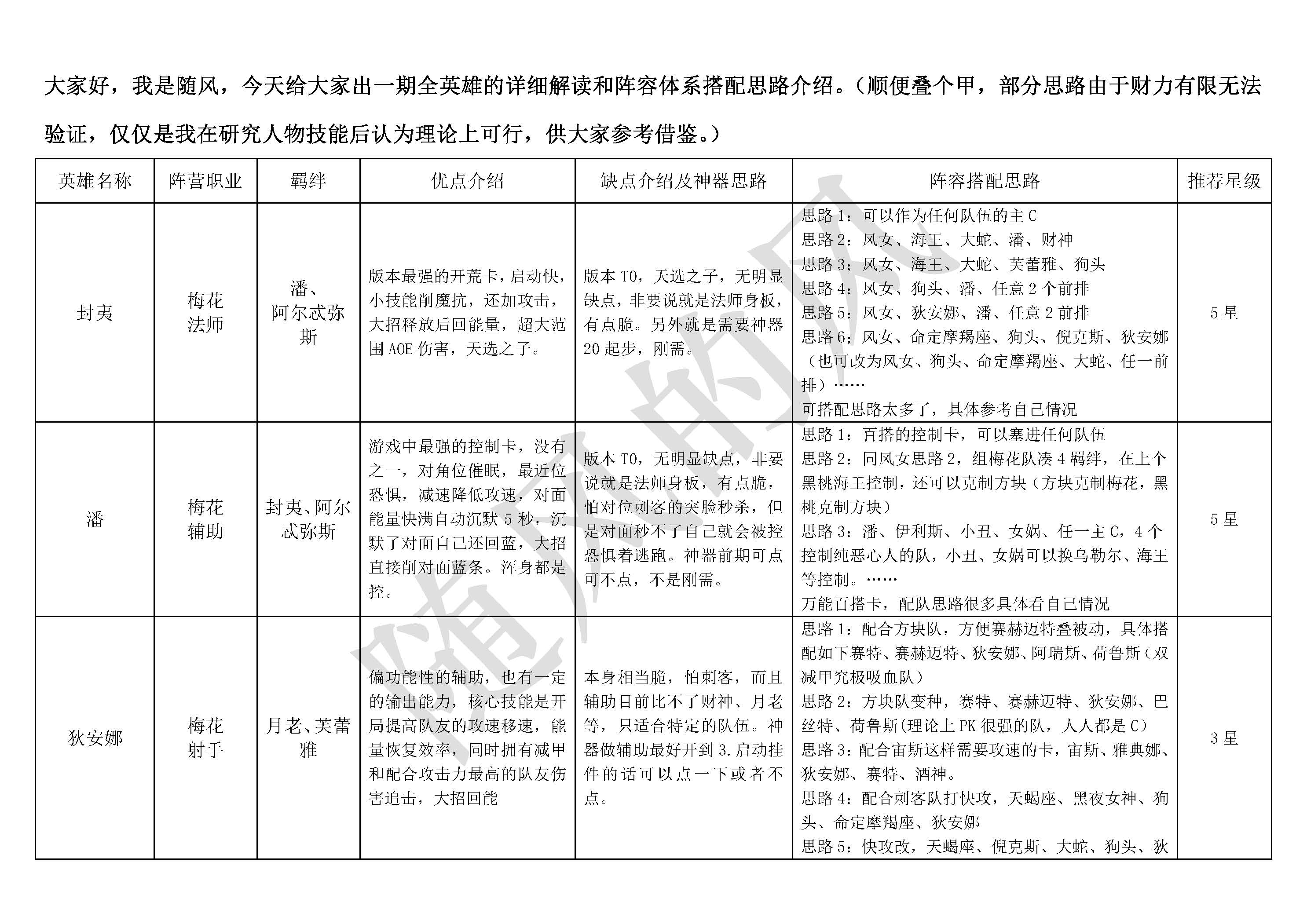
《不朽箴言》必看全英雄搭配思路详解及优缺点介绍先说一下游戏中常见的外号对应哪些角色:小丑=摩摩斯,海王=波塞冬,剑姬=涅墨西斯,风女=封夷,不死鸟=菲尼克斯,狗头=阿努比斯,石头人=盖布,猫女=巴丝特,大蛇=耶梦加得,虫子=凯步利,小蝴蝶=伊利斯,三相=赫卡忒,蛇女=美杜莎PS3:开荒阶段强烈推荐使用风女,她是目前体验最流畅的角色,即便是零氪玩家也能轻松上手。此外,由于后期需要组建多支队伍,建议开局优先抽取梅花阵营角色,风女神话成型后转抽黑桃阵营(黑桃的神龛在前期表现非常强势),三相神话完成后切换至红桃阵
-
Excel转换工具官网入口地址是https://www.yizhuanhuan.com/,支持文件上传、扫码、拖拽、粘贴四种输入方式,提供Excel转PDF、TXT、HTML及PDF转Excel等多种格式转换,同时具备文件压缩、图片提取、PDF加密解密、页面管理等实用功能。
-
快手网页版直接观看入口为https://www.kuaishou.com/,用户可通过浏览器访问官网,无需下载客户端,登录后可同步手机端观看记录,实现跨设备无缝浏览。
-
关闭快手极速版广告弹窗可依次采取以下措施:一、进入“设置-隐私设置-管理个性化广告”关闭个性化广告推荐;二、在“通知设置”中关闭“桌面弹窗”及“活动与推广通知”;三、通过应用管理或APP内“清理空间”清除缓存数据;四、更新或卸载重装快手极速版以修复潜在漏洞;五、启用手机系统级广告过滤功能,如小米、华为等品牌可在安全中心开启广告拦截。
-
雨课堂网页版入口为https://www.yuketang.cn/,平台支持课件与习题融合、实时弹幕互动、直播授课及签到功能,并提供多维度教学数据分析与跨终端同步体验。
-
Steam官网入口地址是https://store.steampowered.com/,用户可在此注册账号并下载客户端,完成邮箱验证后登录使用。