机器学习中训练和验证指标曲线图能告诉我们什么?
来源:51CTO.COM
时间:2023-04-21 08:20:21 252浏览 收藏
珍惜时间,勤奋学习!今天给大家带来《机器学习中训练和验证指标曲线图能告诉我们什么?》,正文内容主要涉及到等等,如果你正在学习科技周边,或者是对科技周边有疑问,欢迎大家关注我!后面我会持续更新相关内容的,希望都能帮到正在学习的大家!
在本文中将对训练和验证可能产生的情况进行总结并介绍这些图表到底能为我们提供什么样的信息。

让我们从一些简单的代码开始以下代码建立了一个基本的训练流程框架。
from sklearn.model_selection import train_test_split<br>from sklearn.datasets import make_classification<br>import torch<br>from torch.utils.data import Dataset, DataLoader<br>import torch.optim as torch_optim<br>import torch.nn as nn<br>import torch.nn.functional as F<br>import numpy as np<br>import matplotlib.pyplot as pltclass MyCustomDataset(Dataset):<br>def __init__(self, X, Y, scale=False):<br>self.X = torch.from_numpy(X.astype(np.float32))<br>self.y = torch.from_numpy(Y.astype(np.int64))<br><br>def __len__(self):<br>return len(self.y)<br><br>def __getitem__(self, idx):<br>return self.X[idx], self.y[idx]def get_optimizer(model, lr=0.001, wd=0.0):<br>parameters = filter(lambda p: p.requires_grad, model.parameters())<br>optim = torch_optim.Adam(parameters, lr=lr, weight_decay=wd)<br>return optimdef train_model(model, optim, train_dl, loss_func):<br># Ensure the model is in Training mode<br>model.train()<br>total = 0<br>sum_loss = 0<br>for x, y in train_dl:<br>batch = y.shape[0]<br># Train the model for this batch worth of data<br>logits = model(x)<br># Run the loss function. We will decide what this will be when we call our Training Loop<br>loss = loss_func(logits, y)<br># The next 3 lines do all the PyTorch back propagation goodness<br>optim.zero_grad()<br>loss.backward()<br>optim.step()<br># Keep a running check of our total number of samples in this epoch<br>total += batch<br># And keep a running total of our loss<br>sum_loss += batch*(loss.item())<br>return sum_loss/total<br>def train_loop(model, train_dl, valid_dl, epochs, loss_func, lr=0.1, wd=0):<br>optim = get_optimizer(model, lr=lr, wd=wd)<br>train_loss_list = []<br>val_loss_list = []<br>acc_list = []<br>for i in range(epochs): <br>loss = train_model(model, optim, train_dl, loss_func)<br># After training this epoch, keep a list of progress of <br># the loss of each epoch <br>train_loss_list.append(loss)<br>val, acc = val_loss(model, valid_dl, loss_func)<br># Likewise for the validation loss and accuracy<br>val_loss_list.append(val)<br>acc_list.append(acc)<br>print("training loss: %.5f valid loss: %.5f accuracy: %.5f" % (loss, val, acc))<br><br>return train_loss_list, val_loss_list, acc_list<br>def val_loss(model, valid_dl, loss_func):<br># Put the model into evaluation mode, not training mode<br>model.eval()<br>total = 0<br>sum_loss = 0<br>correct = 0<br>batch_count = 0<br>for x, y in valid_dl:<br>batch_count += 1<br>current_batch_size = y.shape[0]<br>logits = model(x)<br>loss = loss_func(logits, y)<br>sum_loss += current_batch_size*(loss.item())<br>total += current_batch_size<br># All of the code above is the same, in essence, to<br># Training, so see the comments there<br># Find out which of the returned predictions is the loudest<br># of them all, and that's our prediction(s)<br>preds = logits.sigmoid().argmax(1)<br># See if our predictions are right<br>correct += (preds == y).float().mean().item()<br>return sum_loss/total, correct/batch_count<br>def view_results(train_loss_list, val_loss_list, acc_list):<br>plt.rcParams["figure.figsize"] = (15, 5)<br>plt.figure()<br>epochs = np.arange(0, len(train_loss_list)) plt.subplot(1, 2, 1)<br>plt.plot(epochs-0.5, train_loss_list)<br>plt.plot(epochs, val_loss_list)<br>plt.title('model loss')<br>plt.ylabel('loss')<br>plt.xlabel('epoch')<br>plt.legend(['train', 'val', 'acc'], loc = 'upper left')<br><br>plt.subplot(1, 2, 2)<br>plt.plot(acc_list)<br>plt.title('accuracy')<br>plt.ylabel('accuracy')<br>plt.xlabel('epoch')<br>plt.legend(['train', 'val', 'acc'], loc = 'upper left')<br>plt.show()<br><br>def get_data_train_and_show(model, batch_size=128, n_samples=10000, n_classes=2, n_features=30, val_size=0.2, epochs=20, lr=0.1, wd=0, break_it=False):<br># We'll make a fictitious dataset, assuming all relevant<br># EDA / Feature Engineering has been done and this is our <br># resultant data<br>X, y = make_classification(n_samples=n_samples, n_classes=n_classes, n_features=n_features, n_informative=n_features, n_redundant=0, random_state=1972)<br><br>if break_it: # Specifically mess up the data<br>X = np.random.rand(n_samples,n_features)<br>X_train, X_val, y_train, y_val = train_test_split(X, y, test_size=val_size, random_state=1972) train_ds = MyCustomDataset(X_train, y_train)<br>valid_ds = MyCustomDataset(X_val, y_val)<br>train_dl = DataLoader(train_ds, batch_size=batch_size, shuffle=True)<br>valid_dl = DataLoader(valid_ds, batch_size=batch_size, shuffle=True) train_loss_list, val_loss_list, acc_list = train_loop(model, train_dl, valid_dl, epochs=epochs, loss_func=F.cross_entropy, lr=lr, wd=wd)<br>view_results(train_loss_list, val_loss_list, acc_list)以上的代码很简单,就是获取数据,训练,验证这样一个基本的流程,下面我们开始进入正题。
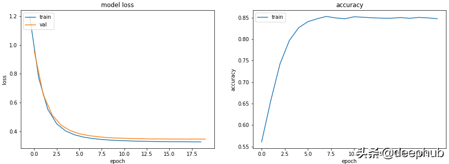
场景 1 - 模型似乎可以学习,但在验证或准确性方面表现不佳
无论超参数如何,模型 Train loss 都会缓慢下降,但 Val loss 不会下降,并且其 Accuracy 并不表明它正在学习任何东西。
比如在这种情况下,二进制分类的准确率徘徊在 50% 左右。
class Scenario_1_Model_1(nn.Module):<br>def __init__(self, in_features=30, out_features=2):<br>super().__init__()<br>self.lin1 = nn.Linear(in_features, out_features)<br>def forward(self, x):<br>x = self.lin1(x)<br>return x<br>get_data_train_and_show(Scenario_1_Model_1(), lr=0.001, break_it=True)

数据中没有足够的信息来允许‘学习’,训练数据可能没有包含足够的信息来让模型“学习”。
在这种情况下(代码中训练数据时随机数据),这意味着它无法学习任何实质内容。
数据必须有足够的信息可以从中学习。 EDA 和特征工程是关键! 模型学习可以学到的东西,而不是不是编造不存在的东西。
场景 2 — 训练、验证和准确度曲线都非常不稳
例如下面代码: lr=0.1,bs=128
class Scenario_2_Model_1(nn.Module):<br>def __init__(self, in_features=30, out_features=2):<br>super().__init__()<br>self.lin1 = nn.Linear(in_features, out_features)<br>def forward(self, x):<br>x = self.lin1(x)<br>return x<br>get_data_train_and_show(Scenario_2_Model_1(), lr=0.1)

“学习率太高”或“批量太小”可以尝试将学习率从 0.1 降低到 0.001,这意味着它不会“反弹”,而是会平稳地降低。
get_data_train_and_show(Scenario_1_Model_1(), lr=0.001)

除了降低学习率外,增加批量大小也会使其更平滑。
get_data_train_and_show(Scenario_1_Model_1(), lr=0.001, batch_size=256)

场景 3——训练损失接近于零,准确率看起来还不错,但验证 并没有下降,并且还上升了
class Scenario_3_Model_1(nn.Module):<br>def __init__(self, in_features=30, out_features=2):<br>super().__init__()<br>self.lin1 = nn.Linear(in_features, 50)<br>self.lin2 = nn.Linear(50, 150)<br>self.lin3 = nn.Linear(150, 50)<br>self.lin4 = nn.Linear(50, out_features)<br>def forward(self, x):<br>x = F.relu(self.lin1(x))<br>x = F.relu(self.lin2(x))<br>x = F.relu(self.lin3(x))<br>x = self.lin4(x)<br>return x<br>get_data_train_and_show(Scenario_3_Model_1(), lr=0.001)

这肯定是过拟合了:训练损失低和准确率高,而验证损失和训练损失越来越大,都是经典的过拟合指标。
从根本上说,你的模型学习能力太强了。 它对训练数据的记忆太好,这意味着它也不能泛化到新数据。
我们可以尝试的第一件事是降低模型的复杂性。
class Scenario_3_Model_2(nn.Module):<br>def __init__(self, in_features=30, out_features=2):<br>super().__init__()<br>self.lin1 = nn.Linear(in_features, 50)<br>self.lin2 = nn.Linear(50, out_features)<br>def forward(self, x):<br>x = F.relu(self.lin1(x))<br>x = self.lin2(x)<br>return x<br>get_data_train_and_show(Scenario_3_Model_2(), lr=0.001)

这让它变得更好了,还可以引入 L2 权重衰减正则化,让它再次变得更好(适用于较浅的模型)。
get_data_train_and_show(Scenario_3_Model_2(), lr=0.001, wd=0.02)

如果我们想保持模型的深度和大小,可以尝试使用 dropout(适用于更深的模型)。
class Scenario_3_Model_3(nn.Module):<br>def __init__(self, in_features=30, out_features=2):<br>super().__init__()<br>self.lin1 = nn.Linear(in_features, 50)<br>self.lin2 = nn.Linear(50, 150)<br>self.lin3 = nn.Linear(150, 50)<br>self.lin4 = nn.Linear(50, out_features)<br>self.drops = nn.Dropout(0.4)<br>def forward(self, x):<br>x = F.relu(self.lin1(x))<br>x = self.drops(x)<br>x = F.relu(self.lin2(x))<br>x = self.drops(x)<br>x = F.relu(self.lin3(x))<br>x = self.drops(x)<br>x = self.lin4(x)<br>return x<br>get_data_train_and_show(Scenario_3_Model_3(), lr=0.001)

场景 4 - 训练和验证表现良好,但准确度没有提高
lr = 0.001,bs = 128(默认,分类类别= 5
class Scenario_4_Model_1(nn.Module):<br>def __init__(self, in_features=30, out_features=2):<br>super().__init__()<br>self.lin1 = nn.Linear(in_features, 2)<br>self.lin2 = nn.Linear(2, out_features)<br>def forward(self, x):<br>x = F.relu(self.lin1(x))<br>x = self.lin2(x)<br>return x<br>get_data_train_and_show(Scenario_4_Model_1(out_features=5), lr=0.001, n_classes=5)

没有足够的学习能力:模型中的其中一层的参数少于模型可能输出中的类。 在这种情况下,当有 5 个可能的输出类时,中间的参数只有 2 个。
这意味着模型会丢失信息,因为它不得不通过一个较小的层来填充它,因此一旦层的参数再次扩大,就很难恢复这些信息。
所以需要记录层的参数永远不要小于模型的输出大小。
class Scenario_4_Model_2(nn.Module):<br>def __init__(self, in_features=30, out_features=2):<br>super().__init__()<br>self.lin1 = nn.Linear(in_features, 50)<br>self.lin2 = nn.Linear(50, out_features)<br>def forward(self, x):<br>x = F.relu(self.lin1(x))<br>x = self.lin2(x)<br>return x<br>get_data_train_and_show(Scenario_4_Model_2(out_features=5), lr=0.001, n_classes=5)

总结
以上就是一些常见的训练、验证时的曲线的示例,希望你在遇到相同情况时可以快速定位并且改进。
今天关于《机器学习中训练和验证指标曲线图能告诉我们什么?》的内容介绍就到此结束,如果有什么疑问或者建议,可以在golang学习网公众号下多多回复交流;文中若有不正之处,也希望回复留言以告知!
-
501 收藏
-
501 收藏
-
501 收藏
-
501 收藏
-
501 收藏
-
286 收藏
-
332 收藏
-
353 收藏
-
127 收藏
-
272 收藏
-
444 收藏
-
190 收藏
-
468 收藏
-
181 收藏
-
271 收藏
-
274 收藏
-
441 收藏
-
- 前端进阶之JavaScript设计模式
- 设计模式是开发人员在软件开发过程中面临一般问题时的解决方案,代表了最佳的实践。本课程的主打内容包括JS常见设计模式以及具体应用场景,打造一站式知识长龙服务,适合有JS基础的同学学习。
- 立即学习 543次学习
-
- GO语言核心编程课程
- 本课程采用真实案例,全面具体可落地,从理论到实践,一步一步将GO核心编程技术、编程思想、底层实现融会贯通,使学习者贴近时代脉搏,做IT互联网时代的弄潮儿。
- 立即学习 516次学习
-
- 简单聊聊mysql8与网络通信
- 如有问题加微信:Le-studyg;在课程中,我们将首先介绍MySQL8的新特性,包括性能优化、安全增强、新数据类型等,帮助学生快速熟悉MySQL8的最新功能。接着,我们将深入解析MySQL的网络通信机制,包括协议、连接管理、数据传输等,让
- 立即学习 500次学习
-
- JavaScript正则表达式基础与实战
- 在任何一门编程语言中,正则表达式,都是一项重要的知识,它提供了高效的字符串匹配与捕获机制,可以极大的简化程序设计。
- 立即学习 487次学习
-
- 从零制作响应式网站—Grid布局
- 本系列教程将展示从零制作一个假想的网络科技公司官网,分为导航,轮播,关于我们,成功案例,服务流程,团队介绍,数据部分,公司动态,底部信息等内容区块。网站整体采用CSSGrid布局,支持响应式,有流畅过渡和展现动画。
- 立即学习 485次学习